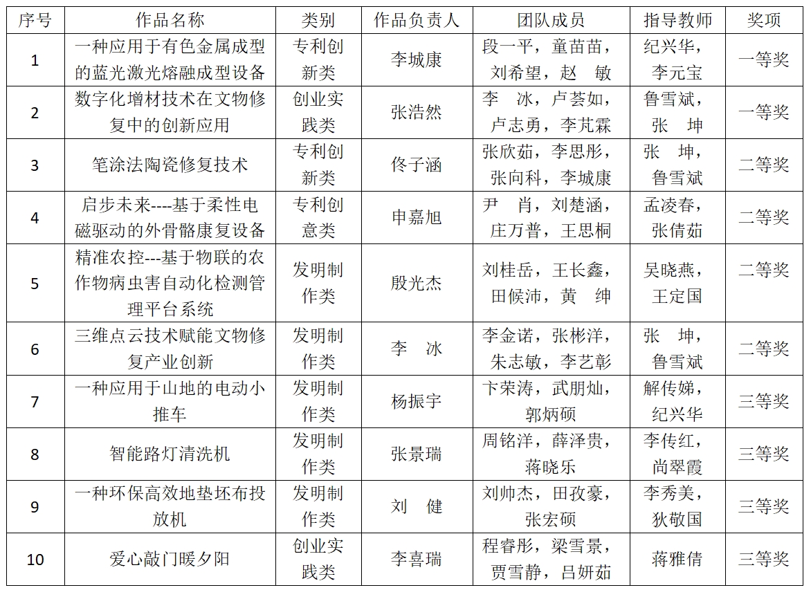
12月21日,第十九届全国高职院校“发明杯”大学生专利创新大赛圆满落幕,学校共有10项作品获奖,其中一等奖2项,二等奖4项,三等奖4项,一二三等奖获奖数量均取得历史最好成绩。
全国高职院校“发明杯”大学生创新创业大赛由中国发明协会、山东省教育厅、山东省人力资源和社会保障厅、山东省科学技术厅、山东省科学技术协会共同主办,国家知识产权局专利局人事教育部指导,中国发明协会高等职业院校发明创新分会、山东理工职业学院承办。大赛通过竞赛和培训的方式,以“知识产权推动创新,科学技术推进文明”主题活动为依托,激发学生发明创造兴趣,为大学生营造大胆创新、勇于实践的良好氛围,培养在校大学生的科技创新意识和实践动手能力,搭建科技成果转化平台,推动科技成果转化,构建社会各界共同关注和参与的大学生科技创新生态环境。
本次大赛的参与,激发了学生发明创造的积极性和主动性,增强了学生的科技创新意识,为培育创新人才打下了坚实基础。下一步,学校将致力于培养学生创新实践能力,提升学生发明创造的兴趣、科技创新思维和知识产权保护意识,推动学生创新创业成果的转化,营造积极的科技创新氛围。




