学校新闻
当前位置是: 网站首页 -- 学校新闻 -- 正文

学校1项案例入选省级优秀案例、3项案例荣获一等奖

作者:秦程现      编辑: 高飞       责任编辑:李晓霏      来源:教务处     发布日期:2024年11月28日    点击量:


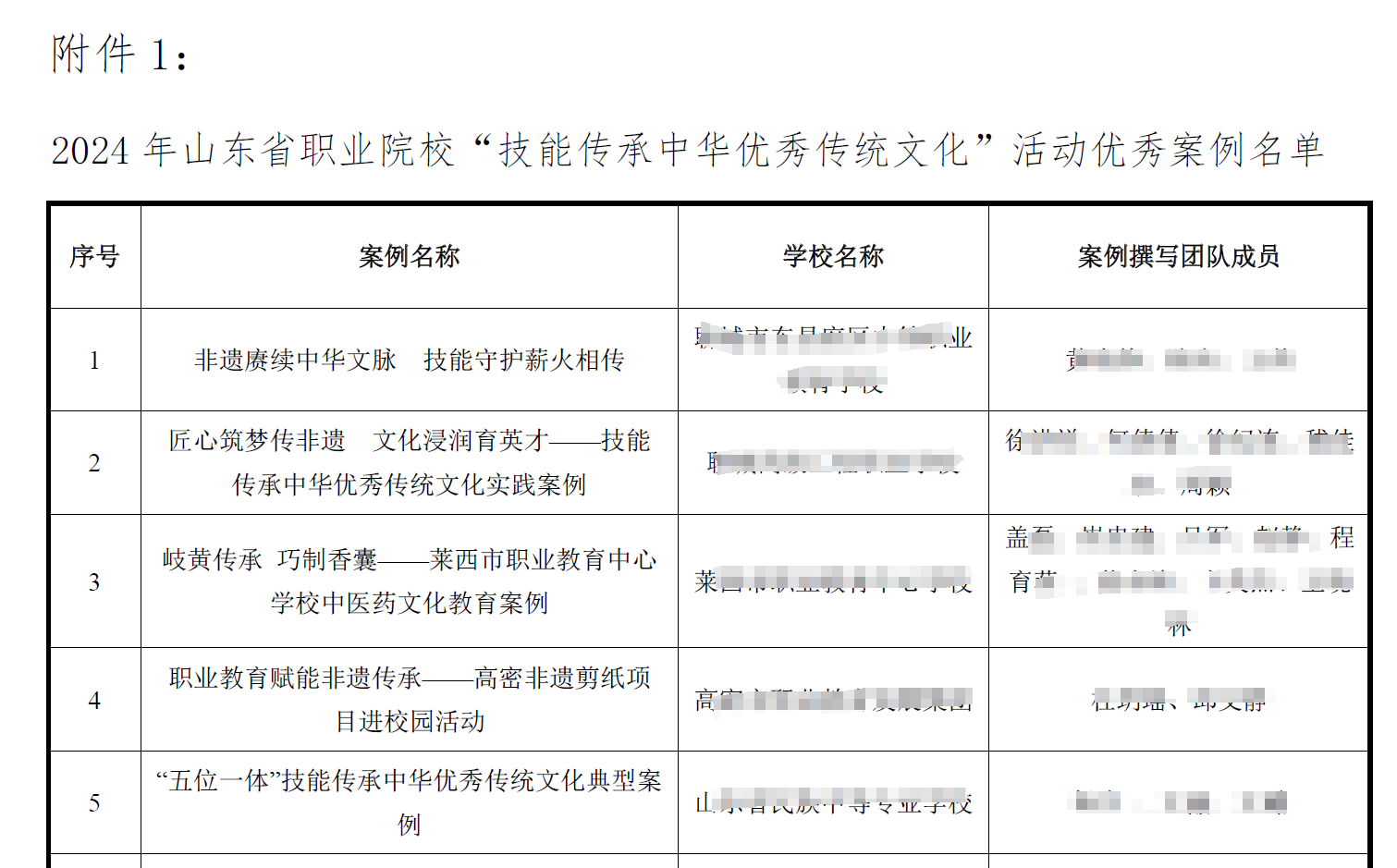
近日,受山东省教育厅委托,山东省文化素质职业教育教学指导委员会面向全省职业院校启动了系列教育活动之一2024年山东省职业院校“技能传承中华优秀传统文化”活动典型案例征集工作。经过专家评审,全省共评选出26个优秀案例,学校党委委员、副院长任清华团队撰写的案例《构建传统文化育人体系,实现经典传承浸润心田》入选优秀案例。

 

 

 

 

 

近日,中国机械政研会机械职教政研分会公布2024年职业院校思想政治工作优秀案例评选结果。学校孟宪超、秦程现、董燕3个团队撰写的案例荣获一等奖;宋雪、狄燕、宫立圆、董振华4个团队撰写的案例荣获三等奖;徐玉卓团队撰写的案例荣获优秀奖。

中国机械政研会机械职教政研分会与机械工业教育发展中心分别于2024年上半年和下半年组织开展了两批思想政治工作优秀案例征集活动,共收到近200个案例,根据评选规则和要求,一等奖共有20个名额,我校共有3个案例荣获一等奖,涵盖了课程思政、美育、传统文化、心理健康教育等方面工作。

 

 

 

 

 

 

此次案例获奖,是我校教师队伍整体素质提升和教育教学水平不断提高的缩影。下一步,学校将加大教育教学成果的培育力度,通过项目申报、案例撰写、教学成果打造等途径,提升教师教科研水平,为区域经济社会发展培养更多高技能人才。

地址:山东省济南市莱芜高新区山财大街1号;党政办公室电话:0531—76267637  传真:0531—76268816;学校接诉即办系统

招生就业处电话:0531-76267441 76268314 76267072

Copyright 2020 版权所有beat·365(中国) - 官方网站 鲁ICP备号 鲁公网安备 号